Skip to main content
AFC corporate
Accessibility
and language
Home
About us
Our mission and promises
Senior Leadership Team
Board of Directors
Strategies, policies and reports
Information for professionals
Work with us
Our roles
Our social work offer
Vacancies
Rewards and benefits
Our culture
Apprenticeships with Way2Work
Short break support workers
Clerks for school governing boards
Volunteering opportunities
Partnerships
Contact us
Accessibility
and language
{{ root_page.title }}
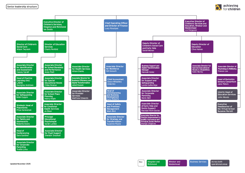
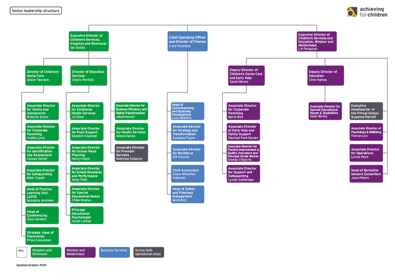
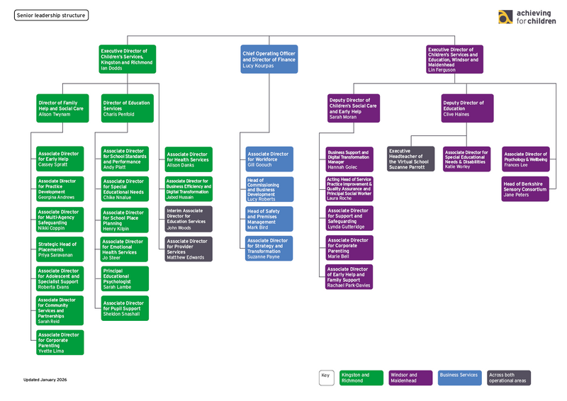
Senior leadership structure
View a PDF of the AfC company structure chart
.
In this section:
About us
Our mission and promises
Senior Leadership Team
Senior leadership structure
Board of Directors
Board members
Board meeting summaries
2020 Board meeting summaries
2021 Board meeting summaries
2022 Board meeting summaries
2023 Board meeting summaries
2024 Board meeting summaries
2025 Board meeting summaries
2026 Board meeting summaries
Strategies, policies and reports
Strategic Plan 2024-29
Children and young people's plans
Impact Report 2024-25
Equality, diversity and inclusion documents
Equality, Diversity and Inclusion policy
Equalities Report 2024-25
Archived annual equalities reports
Equalities Report 2023-24
Participation and engagement report 2024-25
Participation strategy 2024-27
Digital, Data and IT Strategy
Environment Strategy
Sufficiency Strategy for Children in Care and Care Leavers 2023-28
Working together: Public conduct policy
UK tax strategies
Our policies
Information for professionals
Services for Kingston and Richmond schools
Early Help Assessment
Early Years
Document library
AfC Virtual School
Anstee Bridge
Training courses
Twickenham Training Centre